



在人工智能与大数据技术迅猛发展的今天,多源信息融合已成为智能感知与决策的核心技术。近日,由中国人工智能学会副理事长、中国工程院院士何友领衔撰写的《多
随着国家药品集中带量采购的深入推进,药品价格形成机制的科学化与精细化成为深化医改的关键环
本基金采取主动管理的投资策略,在控制风险的基础上,优选健康产业股票,力争获取超额收益与长
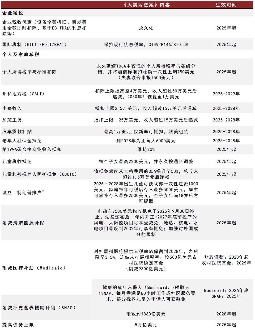
该法案基本实现了特朗普在去年竞选时提出的“企业与家庭减税永久化”的主张,同时秉持了共和党所倡导的“小政府”理念,针对医疗补助与营养援助计划等社会福利
据“上海交通大学”微信公众号6月5日消息,在“六五”环境日到来之际,上海交大集聚环境科学与工程学院、医学院公共卫生学院、附属新华医院等研究力量,正式
福建用户提问:5G牌照发放,产业加快布局,通信设备企业的投资机会在哪里?